|
FreeBASIC
0.91.0
|
#include "fb_gfx.h"
Go to the source code of this file.
Functions | |
| void | fb_hPostEvent_code_start (void) |
| void | fb_hPostEvent (EVENT *e) |
| void | fb_hPostEvent_code_end (void) |
| FB_GFXCTX * | fb_hGetContext (void) |
| void | fb_hPrepareTarget (FB_GFXCTX *context, void *target) |
| void | fb_hSetPixelTransfer (FB_GFXCTX *context, unsigned int color) |
| void | fb_hTranslateCoord (FB_GFXCTX *context, float fx, float fy, int *x, int *y) |
| void | fb_hFixRelative (FB_GFXCTX *context, int coord_type, float *x1, float *y1, float *x2, float *y2) |
| void | fb_hFixCoordsOrder (int *x1, int *y1, int *x2, int *y2) |
| static void | fb_hPutPixel1 (FB_GFXCTX *ctx, int x, int y, unsigned int color) |
| static void | fb_hPutPixel2 (FB_GFXCTX *ctx, int x, int y, unsigned int color) |
| static void | fb_hPutPixel4 (FB_GFXCTX *ctx, int x, int y, unsigned int color) |
| static void | fb_hPutPixelAlpha4 (FB_GFXCTX *ctx, int x, int y, unsigned int color) |
| static unsigned int | fb_hGetPixel1 (FB_GFXCTX *ctx, int x, int y) |
| static unsigned int | fb_hGetPixel2 (FB_GFXCTX *ctx, int x, int y) |
| static unsigned int | fb_hGetPixel4 (FB_GFXCTX *ctx, int x, int y) |
| static void * | fb_hPixelSet2 (void *dest, int color, size_t size) |
| static void * | fb_hPixelSet4 (void *dest, int color, size_t size) |
| void * | fb_hPixelSetAlpha4 (void *dest, int color, size_t size) |
| static void * | fb_hPixelCpy2 (void *dest, const void *src, size_t size) |
| static void * | fb_hPixelCpy4 (void *dest, const void *src, size_t size) |
| void | fb_hSetupFuncs (int bpp) |
Variables | |
| static void(* | fb_hPutPixelSolid )(FB_GFXCTX *ctx, int x, int y, unsigned int color) |
| static void *(* | fb_hPixelSetSolid )(void *dest, int color, size_t size) |
| static void(* | fb_hPutPixelAlpha )(FB_GFXCTX *ctx, int x, int y, unsigned int color) |
| static void *(* | fb_hPixelSetAlpha )(void *dest, int color, size_t size) |
| static unsigned int(* | fb_hGetPixel )(struct FB_GFXCTX *ctx, int x, int y) |
| void fb_hFixCoordsOrder | ( | int * | x1, |
| int * | y1, | ||
| int * | x2, | ||
| int * | y2 | ||
| ) |
| void fb_hFixRelative | ( | FB_GFXCTX * | context, |
| int | coord_type, | ||
| float * | x1, | ||
| float * | y1, | ||
| float * | x2, | ||
| float * | y2 | ||
| ) |
| FB_GFXCTX* fb_hGetContext | ( | void | ) |
Definition at line 40 of file gfx_core.c.


|
static |
|
static |
|
static |
|
static |
|
static |
|
static |
|
static |
| void* fb_hPixelSetAlpha4 | ( | void * | dest, |
| int | color, | ||
| size_t | size | ||
| ) |
| void fb_hPostEvent | ( | EVENT * | e) |
| void fb_hPostEvent_code_end | ( | void | ) |
| void fb_hPostEvent_code_start | ( | void | ) |
| void fb_hPrepareTarget | ( | FB_GFXCTX * | context, |
| void * | target | ||
| ) |
Definition at line 69 of file gfx_core.c.


|
static |
|
static |
|
static |
|
static |
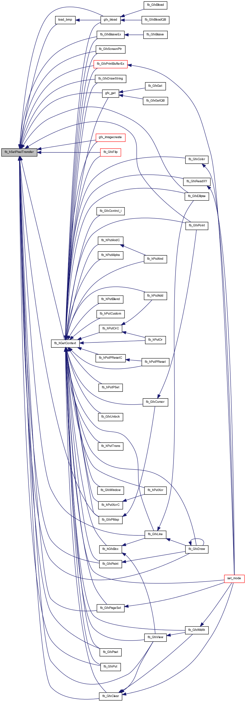
| void fb_hSetPixelTransfer | ( | FB_GFXCTX * | context, |
| unsigned int | color | ||
| ) |
| void fb_hSetupFuncs | ( | int | bpp) |
Definition at line 321 of file gfx_core.c.


| void fb_hTranslateCoord | ( | FB_GFXCTX * | context, |
| float | fx, | ||
| float | fy, | ||
| int * | x, | ||
| int * | y | ||
| ) |
Definition at line 9 of file gfx_core.c.
Definition at line 8 of file gfx_core.c.
Definition at line 6 of file gfx_core.c.
Definition at line 7 of file gfx_core.c.
Definition at line 5 of file gfx_core.c.